About.
WHO TOILS SUCCEEDS AND WHO PLANTS REAPS.
No matter how naturally gifted or intelligent a person may be, hard work is a crucial ingredient in achieving success. While talent can be a valuable asset, it is often not enough on its own to guarantee success. Hard work, on the other hand, can help to overcome obstacles and push a person to reach their full potential. It allows a person to develop their skills, build their knowledge and gain the experience necessary to excel in their field. In short, hard work is the key to unlocking one’s true potential and overcoming any limitations of talent. It’s a well-known fact that “Hard work beats talent when talent doesn’t work hard.”
That is why I strive to make the most of each day by dedicating myself to learning and growth. I believe that even the smallest amount of progress can have a significant impact on my future success. Through my experiences working on a diverse range of projects, I have been able to develop a wide range of skills, including both soft skills and technical skills. These skills have not only helped me to excel in my current field, but also equipped me with the tools necessary to navigate new challenges and opportunities in the future. I am confident that my dedication to hard work and continuous learning will lead me to greater success in the future.
Work.
RECENT PROJECTS.
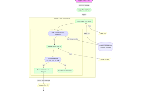
- Automated Email Processing and Notification System Using GPT and Google CloudAiman Shahin2024-09-24T08:20:16+00:00
Work Skills.
GREAT DESIGN MATTERS.
Years of exposure to different industries have honed my skills in different aspects. One feels most alive when providing for society and thus one’s work rewards the individual with specialisation.
AI and Datascience.
Through multiple experiences at my university and work. I got introduced to the wonders of AI and it became a topic I enjoy working in. Worked with Keras, Ultralytics library, PyTorch and TensorFlow.
Embedded Software Engineering.
building solutions was a fun hobby and being introduced to Embedded Systems was natural. after that I started learning about microcontrollers and how to interface with them. I worked mostly with ESP32, Arduino boards, and lastly STM boards.
Digitalization and Management.
having a nack on Technologies and using soft skills I am easily able to bridge between stakeholders. In addition of having a vision to what can be improved and automate.
Experiences
Skills.
RESULTS DRIVEN.
The accumulative knowledge is made through work experience. at the beginning of my career, I focused on learning something from everything a typical T model skill structure.
Machine Learning and Deep Learning,
Image Processing and Machine Vision,
Product development and Digitalization,
Software Development,
Technical Writing and Guidance,
Data Management and Cloud Computing,
Near Hardware Programming
TECH STACK.
- Machine and Deep Learning:
YOLO, CNN, Scikit-learn, TensorFlow, Keras, CUDA, Time Series Analysis - Programming Languages:
Python, C/C++, VHDL, SQL - Image Processing:
OpenCV, PIL, Scikit-image - Development Environments:
Google Colab, JetBrains, Visual Studio - Frontend, Visualization & Analysis:
matplotlib, PyQt, Tkinter, Flask - Embedded Systems:
CAN, SPI, I2C, MQTT, UART, ESP32 - General Tools:
Git, CI/CD Tools, Jenkins, NumPy
Certificates.
MAKE A DIFFERENCE.

Contact.
LET’S TALK.











